低空经济网

《磷酸锰铁锂产品技术要求》团体标准解读


一、标准编号及标准名称

《磷酸锰铁锂产品技术要求》(T/CI 1270-2025)团体标准,于2025年11月21日正式发布实施。

二、标准制定背景

磷酸锰铁锂(LMFP)作为锂电池正极材料,是近年来锂电池产业关注的焦点之一。它结合了磷酸铁锂(LFP)和三元材料(如镍钴锰酸锂,NCM)的优点,具备较高的能量密度、成本效益以及较好的安全性。LMFP的电压比磷酸铁锂(LFP)更高,理论能量密度可达190 mAh/g左右,较LFP提升10~20%。LMFP的主要优势在于其电压更高,且在材料结构上稳定性好,具有良好的循环寿命和热稳定性。随着市场对高安全性和长寿命的锂电池需求增长,磷酸锰铁锂材料逐渐在电动汽车、储能系统等领域得到了推广应用。

三、标准制定的必要性

制定磷酸锰铁锂正极材料的团体标准显得尤为重要。一是可以统一产品质量要求,为LMFP材料的生产、应用、性能检测等方面设定了明确的规范,有助于确保材料质量的稳定性和可靠性,避免因标准不一而带来的质量差异;二是促进产业技术进步,标准的制定能够推动技术研发和创新,鼓励企业在标准框架下持续提升材料性能,为下游应用提供高质量的材料保障;三是支持产业链发展,LMFP材料产业链包括原材料供应、生产、加工及应用,制定标准有助于推动上下游企业间的协调发展,优化资源配置,提高产业链效率;四是增强市场竞争力:标准化生产可以帮助企业降低成本,提高生产效率,为中国电池企业在国际市场竞争中提供支持,有助于增强国产锂电池材料的竞争力。

因此,LMFP正极材料的团体标准在引导行业健康发展、确保产品质量和推动产业创新方面发挥着关键作用。

四、编制过程

本标准在起草过程中根据各阶段标准任务的工作要求,组织了相关领域的调研,并召开了多次的研讨会,通过对标准内容进行多次的修改和完善,形成了目前的标准文本。主要编制过程包括以下几个阶段:

(一)起草阶段

本文件项目于2023年10月牵头起草单位对《磷酸锰铁锂产品技术要求及规范》的参数指标进行了调研经中国国际科技促进会预研批准后,同年2023年11月2日在全国团体标准信息平台立项公示。2024年4月17日组织标准编制启动会,成立标准编制组。会上汇总讨论后,编制组确定标准中需要确定的主要技术内容。

(二)研讨阶段

2024年4月—2024年12月完成标准初稿,发参编单位讨论完善,在各参与单位多次讨论和配合下,进行稿件的研讨修改,2025年3月,召开标准修订工作会议,形成征求意见稿。

(三)审查阶段

2025年4月—2025年5月,进行1个月的公示,征求社会意见。

(四)报批阶段

2025年6月—2025年7月,对社会意见进行整理,形成送审稿。针对标准送审稿,邀请行业专家、参编单位对标准进行审查,提出意见,修改后形成标准草案报批稿,中国国际科技促进会标准化工作委员会完成团标报批工作。

(五)发布阶段

拟定2026年初,召开《磷酸锰铁锂产品技术要求》标准送审稿审查会,与会专家对《磷酸锰铁锂产品技术要求》进行全面审核并提出专业意见及建议,并形成《标准意见汇总处理表》,标准编制组根据审核意见对标准中的内容进行修改,形成标准报批稿上报。

五、标准主要内容

本标准适用于锂离子电池用磷酸锰铁锂正极材料。

本标准规定了锂离子电池用磷酸锰铁锂产品的技术要求,及其检测方法、检验规则、包装和标志、运输和贮存及订货单内容。

六、标准实施意义

《磷酸锰铁锂产品技术要求及规范》对于保证磷酸锰铁锂产品质量、促进技术进步和推动产业发展具有重要意义。

随着新能源汽车和储能市场的快速发展,对高能量密度和高安全性的电池需求显著增加。LMFP作为一种兼具较高能量密度和安全性的正极材料,逐渐受到市场的广泛认可和应用,但其产品性能、质量标准亟需统一,以满足不断扩大的市场需求。随着GB 18384《电动汽车安全要求》、GB 38032《电动客车安全要求》、GB 38031《电动汽车用动力蓄电池安全要求》等三项强制性国家标准的实施,磷酸锰铁锂作为目前相对较安全的正极材料,其未来有着广阔的发展空间。

近年来,LMFP在材料改性和制备工艺方面取得了一系列突破,性能得到了显著提升。随着技术的成熟,有必要将这些技术创新成果纳入标准化体系,推动LMFP材料在产业链中广泛应用。当前,LMFP正极材料的生产企业数量增加,但在生产工艺、质量检测、产品性能等方面的标准不一,产品质量良莠不齐。制定团体标准可以规范材料的性能指标、测试方法等,确保行业产品质量和一致性,避免不合格产品流入市场。

七、主要实践与应用

目前,磷酸锰铁锂已走出实验室,进入规模化量产和装车阶段。

材料与电池技术进展方向:行业通过纳米化、碳包覆和离子掺杂等改性技术,有效改善了磷酸锰铁锂自身导电性偏差和循环寿命短等问题。制备工艺上,固相法(工艺简单,压实密度高)和液相法(产品一致性好)是当前并行的两大主流技术路线。

产能布局与商业化应用方向:头部企业正积极扩产。例如,德方纳米已建成11万吨/年的磷酸锰铁锂产能,并计划到2025年提升至44万吨/年;容百科技也计划到2030年底建成56万吨/年产能。电池产品方面,国轩高科发布了具备5C快充能力的启晨二代磷酸锰铁锂电池。终端应用上,自2023年起,奇瑞和华为合作推出的智界S7、星途瑶光等车型已开始搭载磷酸锰铁锂与三元材料混掺的电池包,标志着其正式进入商业化量产阶段。

八、小结

LMFP材料的国际市场前景广阔,标准化有助于提高我国在该领域的国际竞争力。通过制定团体标准,可以促使国内企业在国际市场上形成统一的质量和技术标准,从而提升我国锂电池材料在国际市场的影响力。LMFP不含钴、镍等稀缺金属,符合绿色环保的发展方向。在政策上,国家鼓励发展低碳环保的新能源材料,LMFP正极材料的标准制定符合绿色制造的国家战略,推动清洁能源在生产和应用中的推广。综上,LMFP正极材料团体标准的提出基于对市场需求、技术成熟度、行业规范化、国际竞争力、绿色政策和科学数据等多方面的考虑,旨在为产业链提供统一、规范的技术标准,推动磷酸锰铁锂材料的应用和发展。

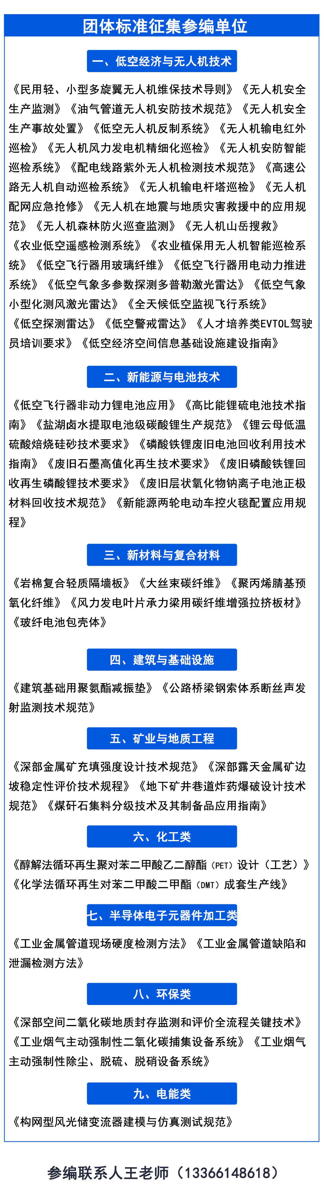
3.6征集.png3.6二维码.png3.6.png



登录
登录
其他账号登录:
我的资料
留言
回到顶部